DxLibEx
Namespaces
|
Typedefs
enable_if.hpp File Reference
#include <type_traits>
Include dependency graph for enable_if.hpp:
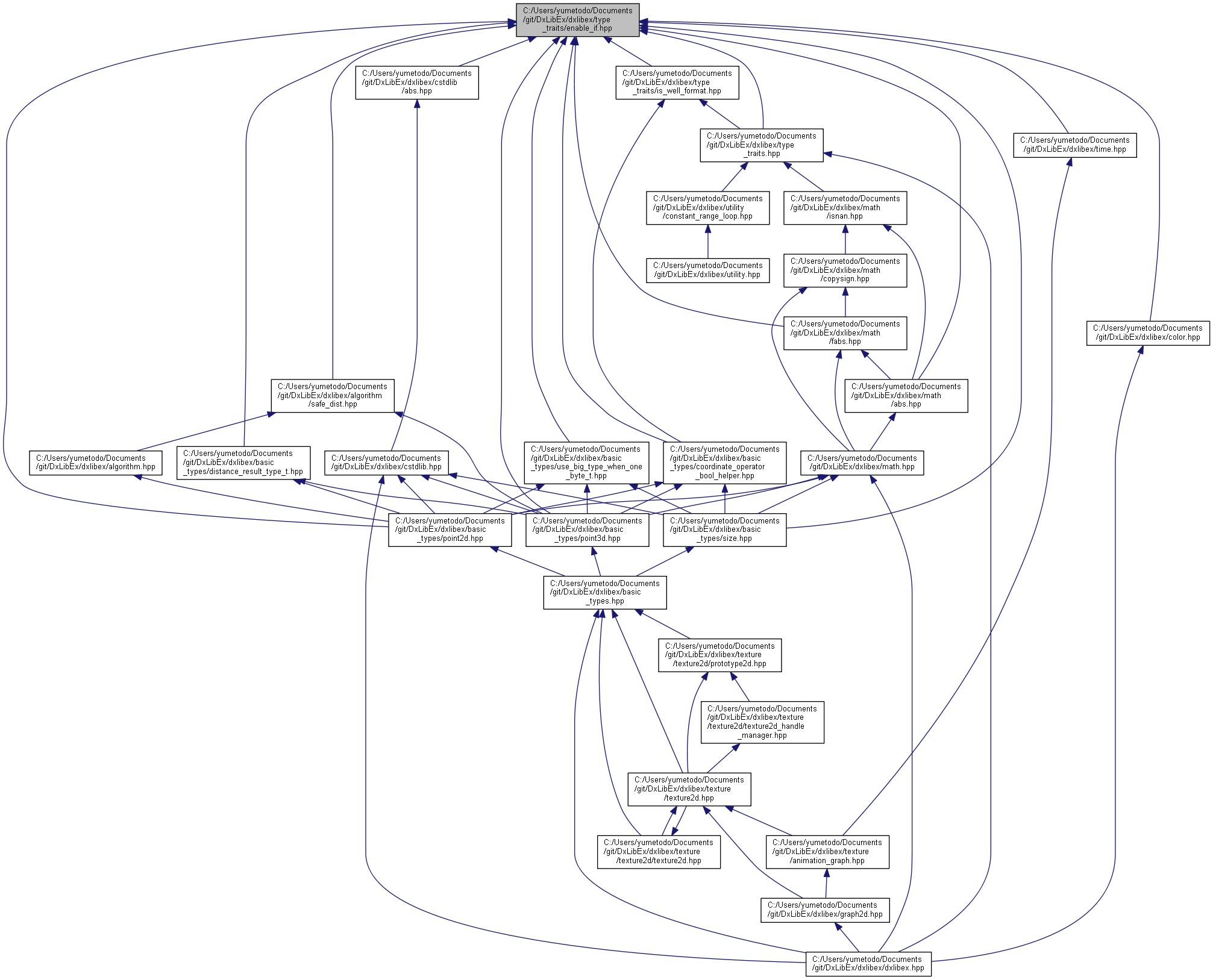
This graph shows which files directly or indirectly include this file:
Go to the source code of this file.
Namespaces
dxle
dxle::type_traits
inline
Typedefs
template<bool B, typename T = void>
using
dxle::type_traits::enable_if_t
= typename type_traits::enable_if< B, T >::type
dxlibex
type_traits
enable_if.hpp
Generated on Sun Jan 1 2017 10:49:51 for DxLibEx by
1.8.12